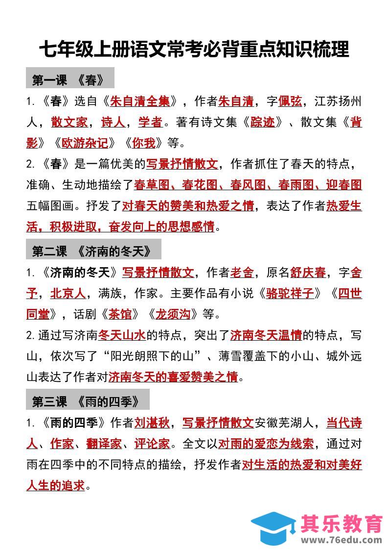
七年级上语文常考必背重点知识梳理中小学资料库9个月前发布关注私信4611七年级上语文常考必背重点知识梳理此内容为免费资源,请登录后查看¥0限时特惠¥99 登录查看免费资源 ——预览已结束,还剩6页未读——您已获得此文档下载权限,请点击底部下载完整文档 © 版权声明文章版权归作者所有,未经允许请勿转载。THE END七年级# 语文# 七年级 喜欢就支持一下吧点赞11 分享QQ空间微博QQ好友海报分享复制链接收藏