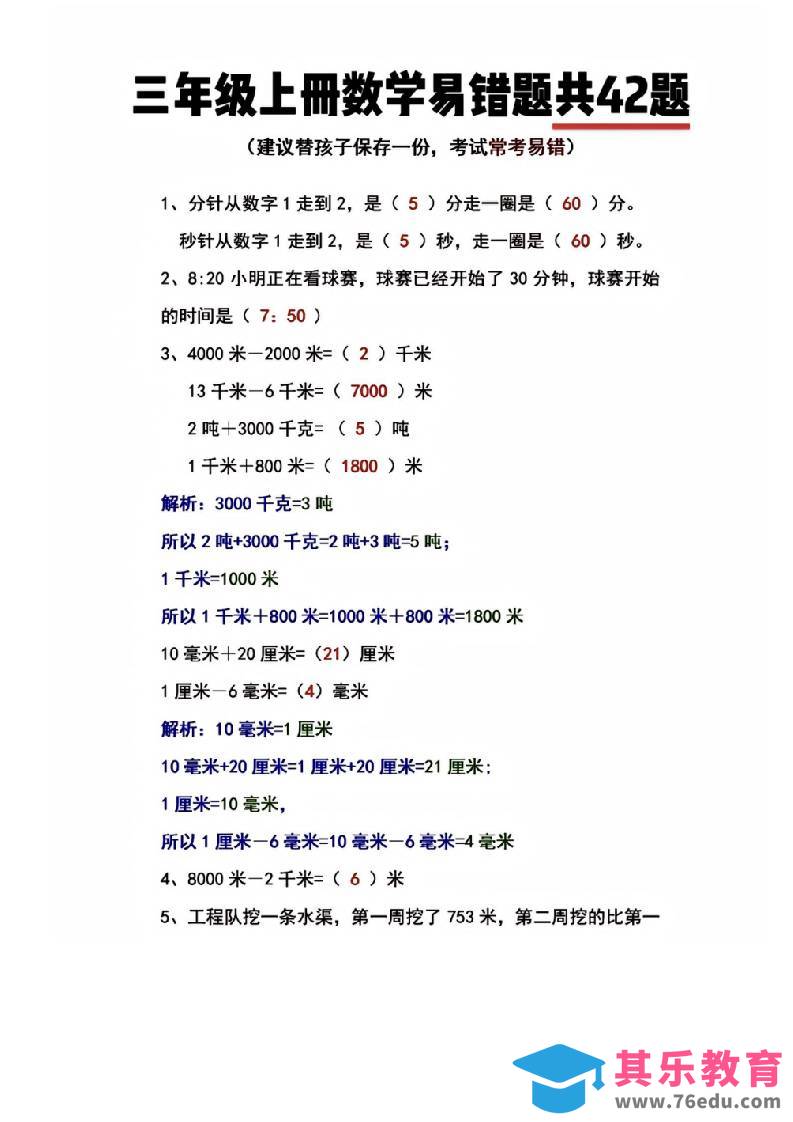
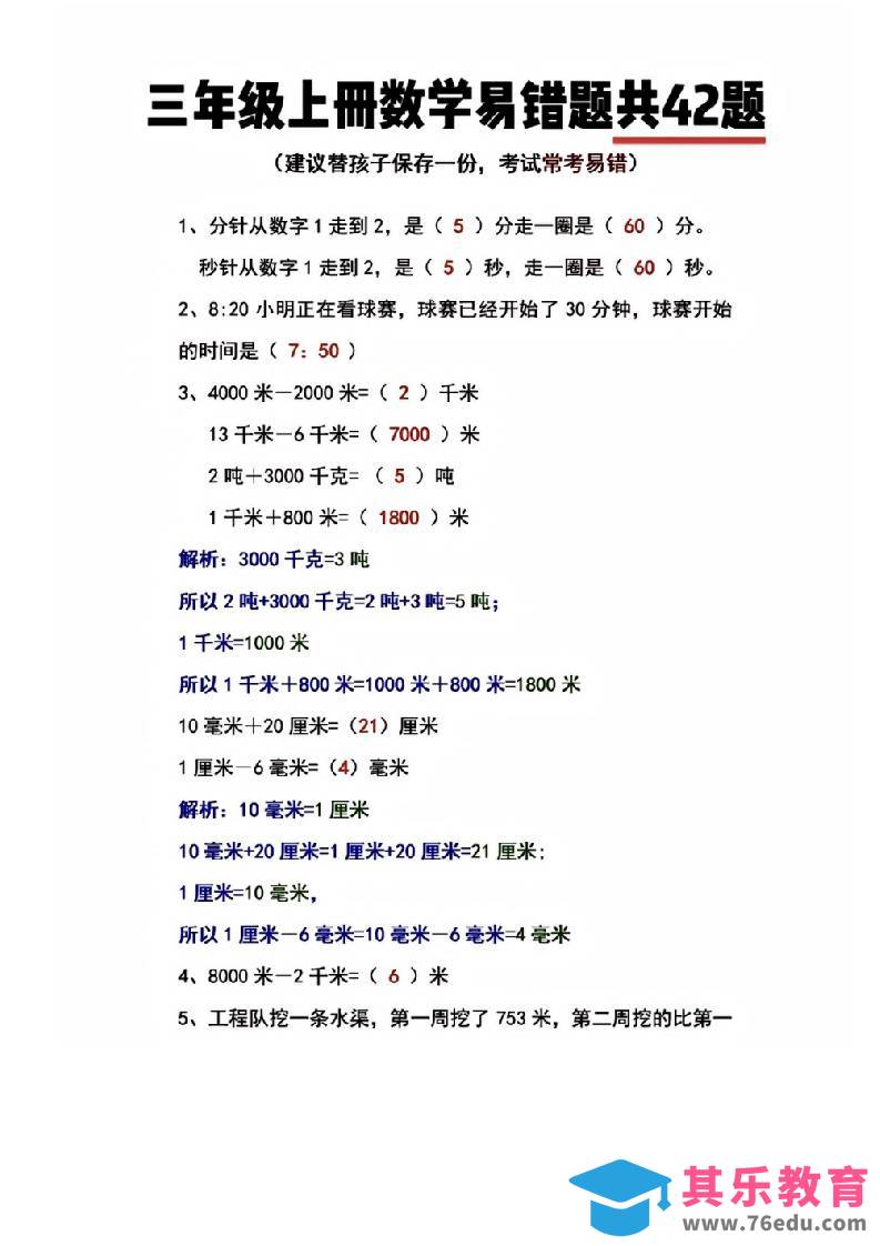
三年级上册数学易错题共42题中小学资料库2年前发布关注私信4612三年级上册数学易错题共42题此内容为免费资源,请登录后查看¥0限时特惠¥99 登录查看免费资源 ——预览已结束,还剩1页未读——您已获得此文档下载权限,请点击底部下载完整文档 © 版权声明文章版权归作者所有,未经允许请勿转载。THE END三年级# 数学# 三年级 喜欢就支持一下吧点赞12 分享QQ空间微博QQ好友海报分享复制链接收藏