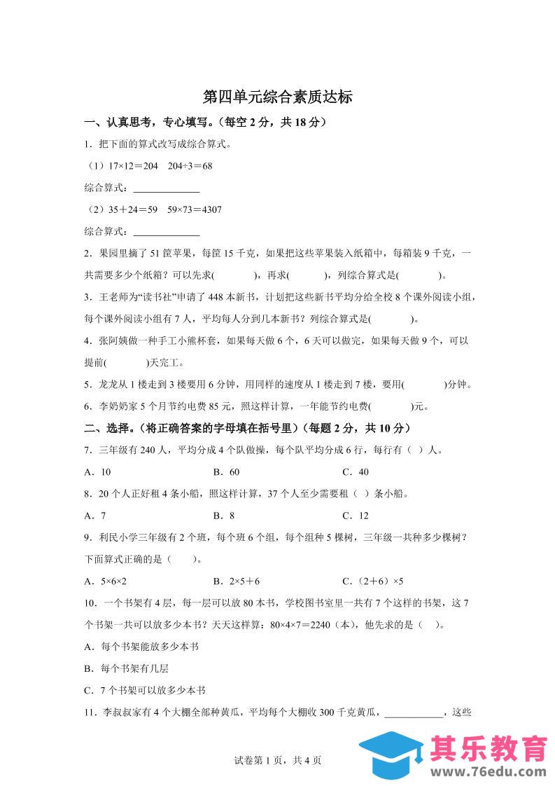
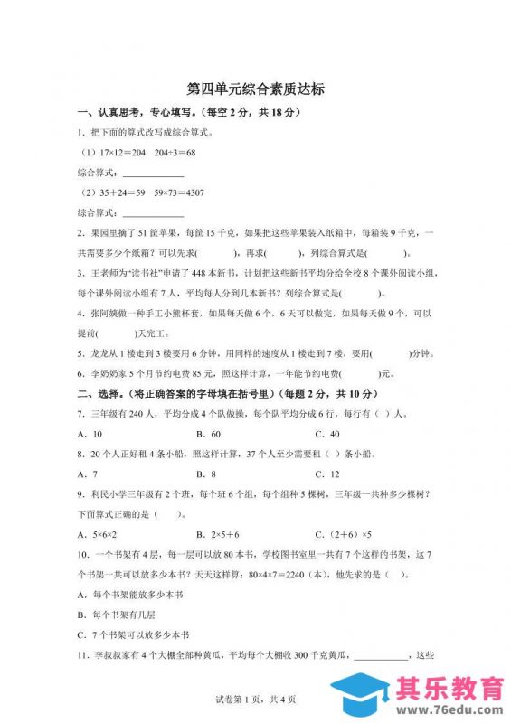
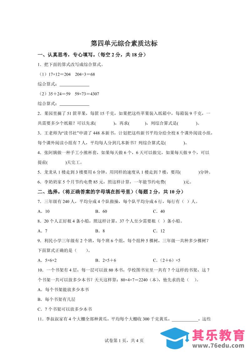
青岛63版数学三年级下册第四单元《绿色生态园》综合素质达标测试卷

青岛63版数学三年级下册第四单元《绿色生态园》综合素质达标测试卷-985文库
青岛63版数学三年级下册第四单元《绿色生态园》综合素质达标测试卷
此内容为免费资源,请登录后查看
0
限时特惠
99
免费资源

图片[1]-青岛63版数学三年级下册第四单元《绿色生态园》综合素质达标测试卷-985文库

——预览已结束,还剩11页未读——
开通会员后可免费下载高清完整文档

© 版权声明
THE END
喜欢就支持一下吧
点赞11 分享