六年级上北师版数学第四单元百分数单元测试B卷

六年级上北师版数学第四单元百分数单元测试B卷-985文库
六年级上北师版数学第四单元百分数单元测试B卷
此内容为免费资源,请登录后查看
0
限时特惠
99
免费资源

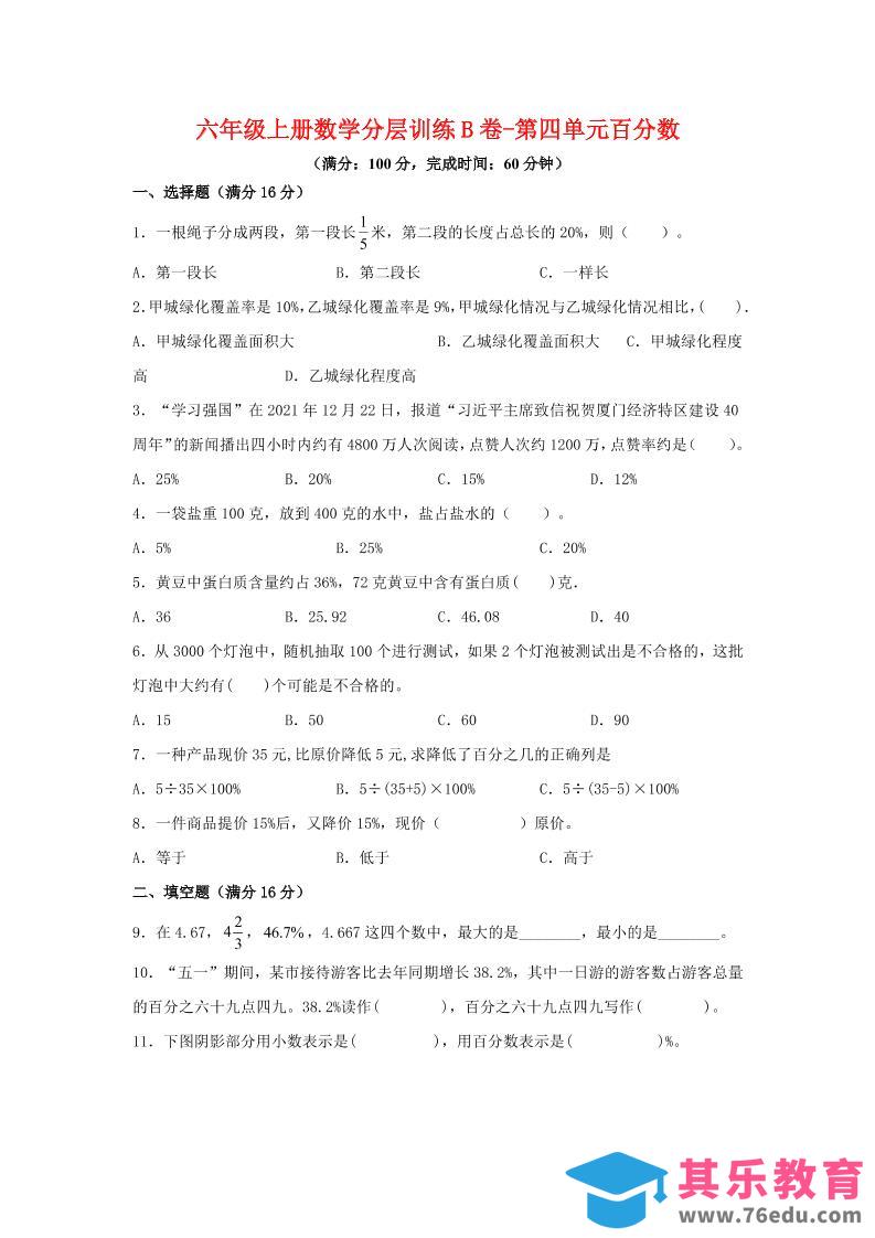
图片[1]-六年级上北师版数学第四单元百分数单元测试B卷-985文库

——预览已结束,还剩13页未读——
您已获得此文档下载权限,请点击底部下载完整文档

© 版权声明
THE END
喜欢就支持一下吧
点赞5 分享