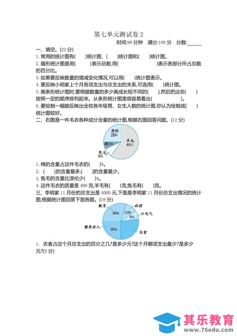
五下(54制)青岛版数学第七单元检测-2中小学资料库2年前发布关注私信508五下(54制)青岛版数学第七单元检测-2此内容为免费资源,请登录后查看¥0限时特惠¥99 登录查看免费资源 ——预览已结束,还剩2页未读——开通会员后可免费下载高清完整文档 © 版权声明文章版权归作者所有,未经允许请勿转载。THE END五年级# 数学# 五年级 喜欢就支持一下吧点赞8 分享QQ空间微博QQ好友海报分享复制链接收藏