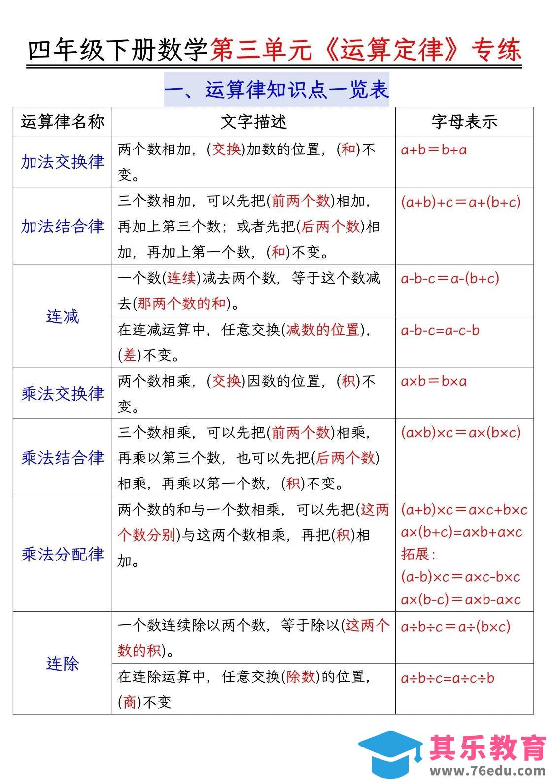
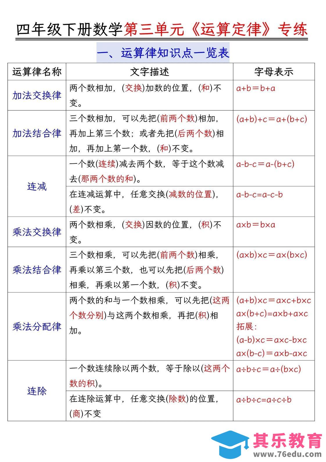
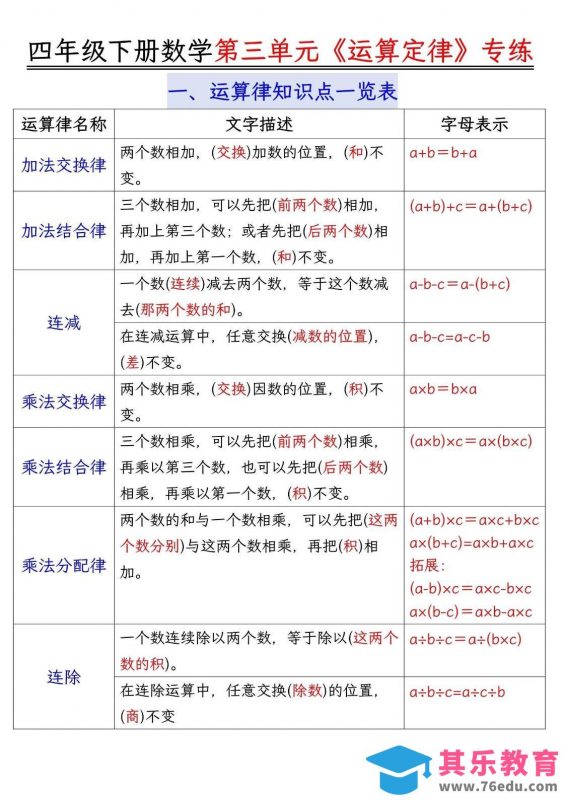
四年级下数学运算律分类练习题附答案中小学资料库2年前发布关注私信306四年级下数学运算律分类练习题附答案此内容为免费资源,请登录后查看¥0限时特惠¥99 登录查看免费资源 ——预览已结束,还剩7页未读——开通会员后可免费下载高清完整文档 © 版权声明文章版权归作者所有,未经允许请勿转载。THE END四年级# 数学# 四年级 喜欢就支持一下吧点赞6 分享QQ空间微博QQ好友海报分享复制链接收藏