2025四年级下册数学第一次月考卷《北师》-

2025四年级下册数学第一次月考卷《北师》--985文库
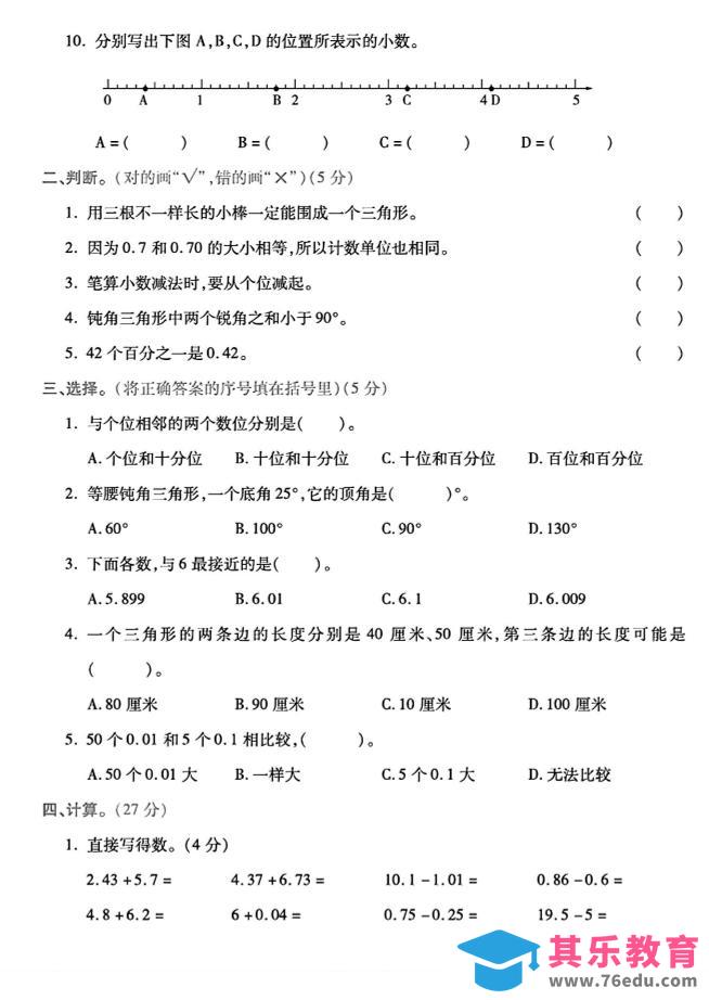
2025四年级下册数学第一次月考卷《北师》-
此内容为免费资源,请登录后查看
0
限时特惠
99
免费资源

图片[1]-2025四年级下册数学第一次月考卷《北师》--985文库

——预览已结束,还剩4页未读——
开通会员后可免费下载高清完整文档

© 版权声明
THE END
喜欢就支持一下吧
点赞7 分享